赤峰
赤峰
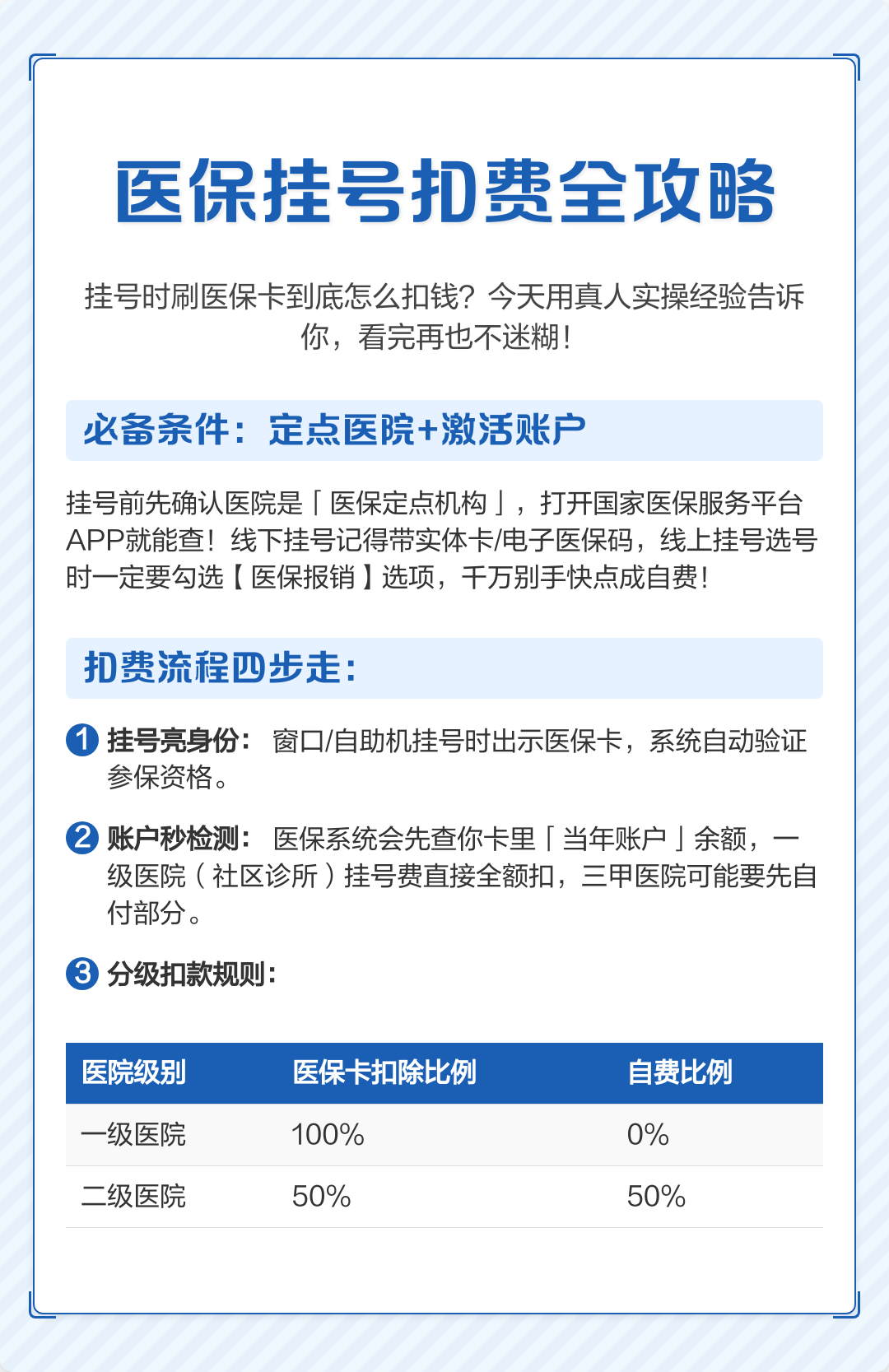
学生医保如何报销医疗费用
赤峰
学生医保卡怎么报销流程
赤峰


赤峰
赤峰
赤峰
赤峰


谁都有急缺用钱的时候,当我们资金紧缺的时候我们怎么办呢?成都贷款你可以找贷款公司,下面小编就为大家分享贷款公司的注意事项。 在急需用钱的情况下,可以找贷款公司贷款。相对银行来说,贷款公司不但贷款...
德州时代妇科医院采用美国.莎顿120修复术,10分钟不手术一次性治疗宫颈息肉,成为治疗宫颈息肉的最佳选择: 1、省重点医院、医保定点医院。德州时代妇科医院妇产科是国内最早一批甲等医院、医保...
公司不为员工缴纳社保,而员工等到辞职后之后再去仲裁的话,是无法通过仲裁保障自己的权益。所以如果公司没有给你缴纳社保,一定要记得使用法律的武器来维护自己的权益。 公司不给缴社保,还没辞职前就应...
乱世黄金,盛世收藏”随着我国经济的飞速发展和人民生活水平日益提高,人们越来越重视投资理财领域的发展。从股票、期货、房地产开始,又逐渐转向艺术品。如何正确选择一种风险小、升值快的收藏品,是每一个投资...
西安救护车全国接送病人(24小时预约电话:17392817825)我中心应广大患者需求现推出救护车转运患者服务,长途救护车,跨省救护车,新生儿救护车。车内备有自动上车担架床,氧气,吸痰器,全自动呼...
【多活十年】,一个关注健康、养生、国学与修行的公众号 2017年6月7日周三读报时间!赠人玫瑰,手有余香,一切美好从分享读报[爱心]开始: 【今日黄历】 关帝诞 高考日 农历 五月小 十三日...